
Immune cells from skull bone marrow guard the brain, spinal cord. Researchers have discovered that the immune cells that protect the brain and spinal cord come primarily from the skull...
Read More

Immune cells from skull bone marrow guard the brain, spinal cord. Researchers have discovered that the immune cells that protect the brain and spinal cord come primarily from the skull...
Read More
Subclass Profile of IgG Antibody Response to Gluten Differentiates Non-Celiac Gluten Sensitivity from Celiac Disease
A new study of the antibodies produced by people with gluten sensitivity may lead to a better way to detect the condition and treat it.
Until recently, many doctors often dismissed the complaints of people who claimed to be sensitive to foods containing gluten but did not have celiac disease, a well-documented autoimmune disease triggered by exposure to the dietary protein found in wheat, rye, and barley.
That view has changed in the past few years, based partly on studies by Armin Alaedini, PhD, assistant professor of medicine at Columbia University Vagelos College of Physicians and Surgeons, that have delved into the biological basis for non-celiac gluten sensitivity.
But ...
Read More
New University of Kentucky research shows that the immune system may target other remote areas of the brain to improve recovery after a stroke.
The study in mice, published in PNAS by researchers from UK’s College of Medicine, University of Texas Southwestern Medical Center and University of Pennsylvania reveals that after a stroke, B cells migrate to remote regions of the brain that are known to generate new neuronal cells as well as regulate cognitive and motor functions.
B cells can produce neurotrophins that regulate the development and growth of neurons in the brain...
Read More
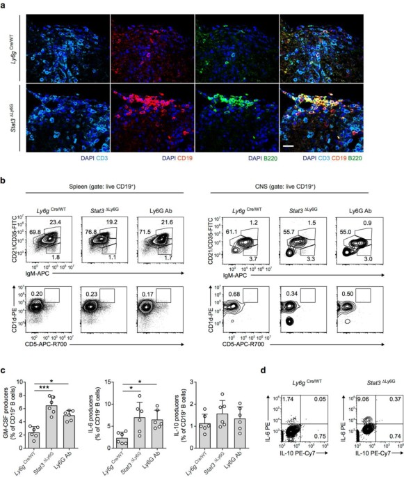
Characterization of B cells in spleen and CNS of mice lacking functional Ly6G+ MDSCs during recovery from EAE.
B cells are important in helping the immune system fight pathogens. However, in the case of the neurological autoimmune disease Multiple Sclerosis (MS) they can damage nerve tissue. When particular control cells are missing, too many B cells accumulate in the meninges, resulting in inflammation of the central nervous system. A team from the Technical University of Munich (TUM) demonstrated the process using animal and patient samples.
The fight against illnesses and pathogens requires activation or deactivation of a large number of different cell types in our immune system at the right place and the right time...
Read More
Recent Comments