
A recent study provides new insight into the relat...
Read More

A recent study provides new insight into the relat...
Read More
New study finds dopamine neurons are more diverse than previously thought. Although there is a long-standing, common assumption that most – if not all – dopamine neurons solely respond to rewards or reward-predicting cues, researchers instead discovered that one genetic subtype fires when the body moves and does not respond to rewards at all. The discovery could help explain why loss of dopamine neurons leads to Parkinson’s disease.
In a new Northwestern University-led study, researchers identified and recorded from three genetic subtypes of dopamine neurons in the midbrain region of a mouse model.
Although there is ...
Read More
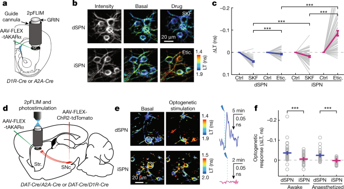
Discovery could immediately suggest new avenues for drug development. Researchers at Oregon Health & Science University have discovered that the neurotransmitter adenosine effectively acts as a brake to dopamine, another well-known neurotransmitter involved in motor control.
Scientists found that adenosine operates in a kind of push-pull dynamic with dopamine in the brain; the discovery published today in the journal Nature.
“There are two neuronal circuits: one that helps promote action and the other that inhibits action,” said senior author Haining Zhong, Ph.D., scientist with the OHSU Vollum Institute...
Read More
In a study of more than 400 adults with normal blood pressure, those who had high levels of stress hormones detected in their urine were more likely to develop high blood pressure over the next 6-7 years. Higher levels of the stress hormone cortisol were also linked to an increased risk of cardiovascular events, including heart attack and stroke.
Adults with normal blood pressure and high levels of stress hormones were more likely to develop high blood pressure and experience cardiovascular events compared to those who had lower stress hormone levels, according to new research published today in Hypertension, an American Heart Association journal.
Studies have shown that cumulative exposure to daily stressors and exposure to traumatic stress can increase cardiovascular disease r...
Read More
Recent Comments